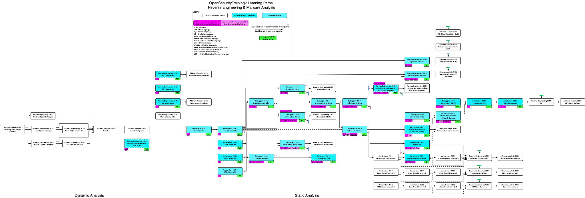
Reverse Engineering & MALWARE ANALYSIS