
Welcome
OpenSecurityTraining2's mission is to provide the world's deepest and best cybersecurity training.
That our classes are free is just a bonus!

Open Source
The materials for all classes are freely available under open source licenses such as Creative Commons. That means other instructors can use and remix materials in their own classes. Or that a new instructor can pick up where a previous one left off.

Open Access
Anyone can freely take our self-paced classes at any time. No waiting for class enrollments to open up. Just learn at your own pace as soon as you're ready.
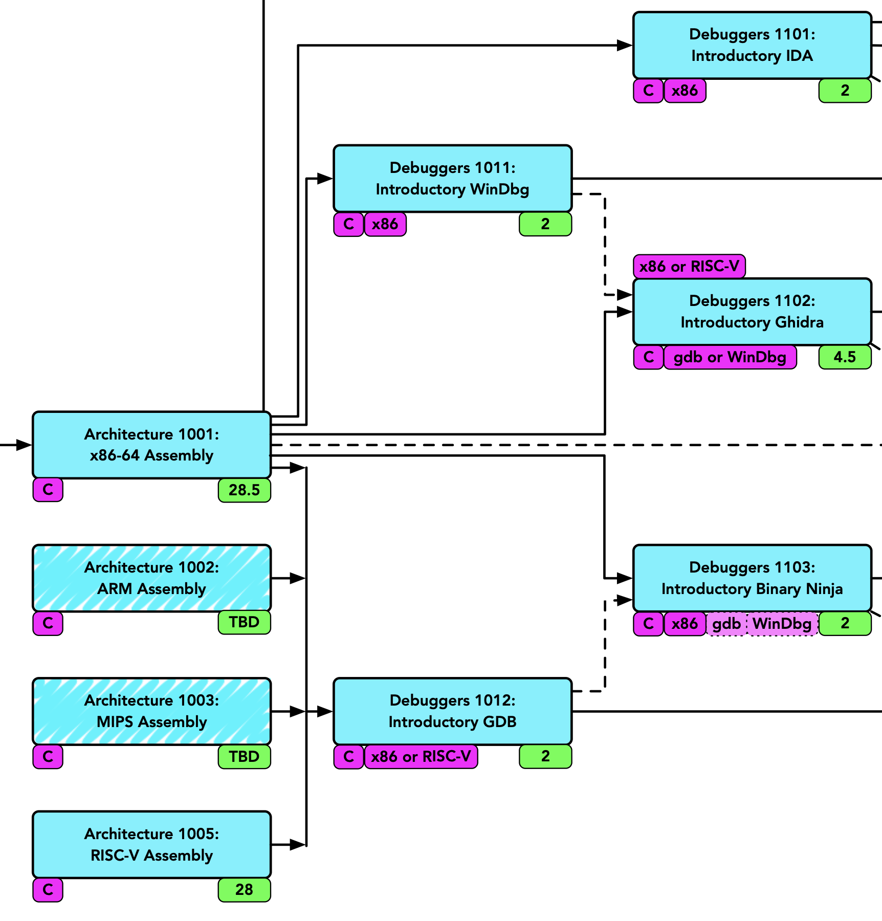
Our classes are designed to take students down a well-formed learning path towards the skills they need to work in high-skill, high-pay cybersecurity jobs.

